-
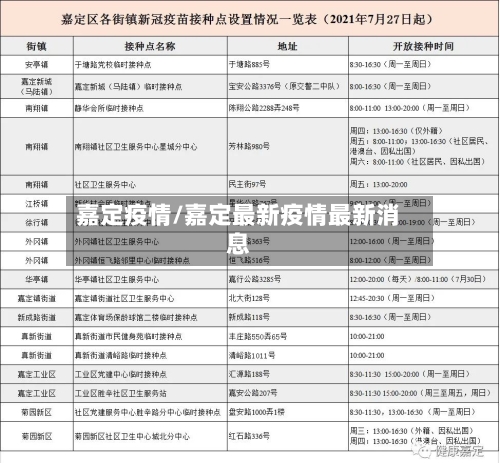
嘉定疫情/嘉定最新疫情最新消息
上海嘉定区封控小区最新名单(持续更新)上海嘉定区第一批“三区”名单如下:封控区南翔镇:包含阳光苑一区至三区、浏翔花苑一区至三区、菁英苑芳礼99弄等多个小区及村落,如风情街、安布瓦湖、布鲁斯郡等住宅区,以及共和街、嘉宝小区等散户区,同时涵盖...
上海嘉定区封控小区最新名单(持续更新)上海嘉定区第一批“三区”名单如下:封控区南翔镇:包含阳光苑一区至三区、浏翔花苑一区至三区、菁英苑芳礼99弄等多个小区及村落,如风情街、安布瓦湖、布鲁斯郡等住宅区,以及共和街、嘉宝小区等散户区,同时涵盖...