-
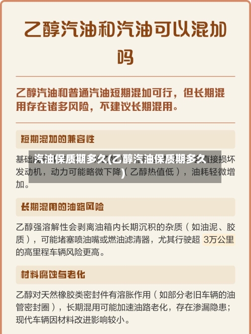
汽油保质期多久(乙醇汽油保质期多久)
汽油放置5年能用吗汽油放置5年一般不建议继续使用。汽油作为燃料,有其自身的保质期,即便在密闭条件下,比较多也只能存储2-5年。放置五年后的汽油,大概率已经发生了变质,继续使用会带来诸多不良影响,具体如下:堵塞油路汽油变质后会产生胶质,...
汽油放置5年能用吗汽油放置5年一般不建议继续使用。汽油作为燃料,有其自身的保质期,即便在密闭条件下,比较多也只能存储2-5年。放置五年后的汽油,大概率已经发生了变质,继续使用会带来诸多不良影响,具体如下:堵塞油路汽油变质后会产生胶质,...