-
深圳限行时间2020最新规定(深圳市外地车限行最新规定)
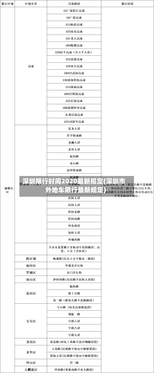
2020年深圳限行时间最新规定是什么?〖壹〗、深圳2020年的限行时间最新规定如下:在早晚高峰时段(即早7时至早9时、晚17时30分至晚19时30分)实施限行,但全市范围的高速公路及进出口岸、机场的部分道路除外。对于首次和第二次违反限行的...
2020年深圳限行时间最新规定是什么?〖壹〗、深圳2020年的限行时间最新规定如下:在早晚高峰时段(即早7时至早9时、晚17时30分至晚19时30分)实施限行,但全市范围的高速公路及进出口岸、机场的部分道路除外。对于首次和第二次违反限行的...