-
深圳限牌最新消息(深圳限牌最新消息通知)
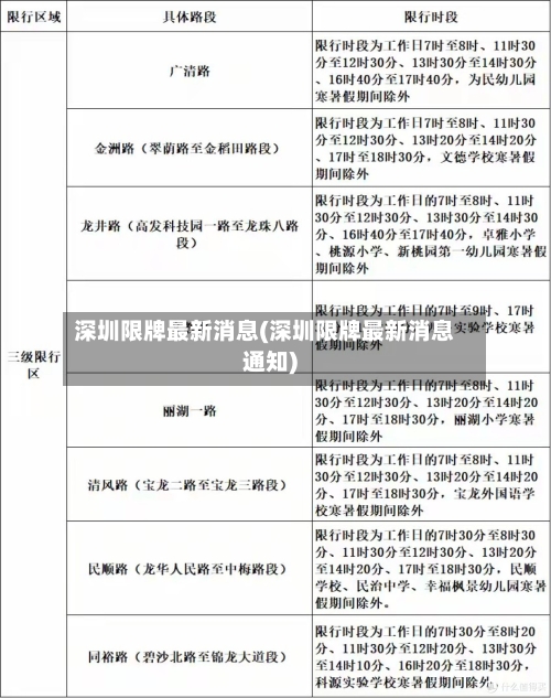
深圳限外地车牌时间段最新2024深圳限外地车牌时间段最新为2024年工作日7:009:00、17:3019:30。以下是关于深圳限外地车牌的详细规定:限行区域:深圳全市范围道路,但部分高速公路及进出深圳口岸路段除外。不限行的市内高速公路包...
深圳限外地车牌时间段最新2024深圳限外地车牌时间段最新为2024年工作日7:009:00、17:3019:30。以下是关于深圳限外地车牌的详细规定:限行区域:深圳全市范围道路,但部分高速公路及进出深圳口岸路段除外。不限行的市内高速公路包...