-
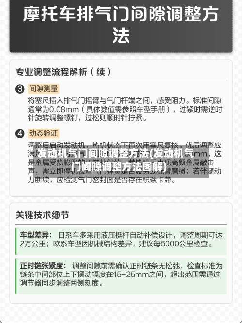
发动机气门间隙调整方法(发动机气门间隙调整方法图解)
六缸发动机气门间隙调整方法顺序逐缸调整法此方法需按点火顺序(1-5-3-6-2-4)逐个调整。首先,转动曲轴使第一缸处于压缩上止点位置,此时可观察到第一缸的进、排气门均处于关闭状态。六缸发动机气门间隙调整方法主要有逐缸调整法和两次调整法(...
六缸发动机气门间隙调整方法顺序逐缸调整法此方法需按点火顺序(1-5-3-6-2-4)逐个调整。首先,转动曲轴使第一缸处于压缩上止点位置,此时可观察到第一缸的进、排气门均处于关闭状态。六缸发动机气门间隙调整方法主要有逐缸调整法和两次调整法(...