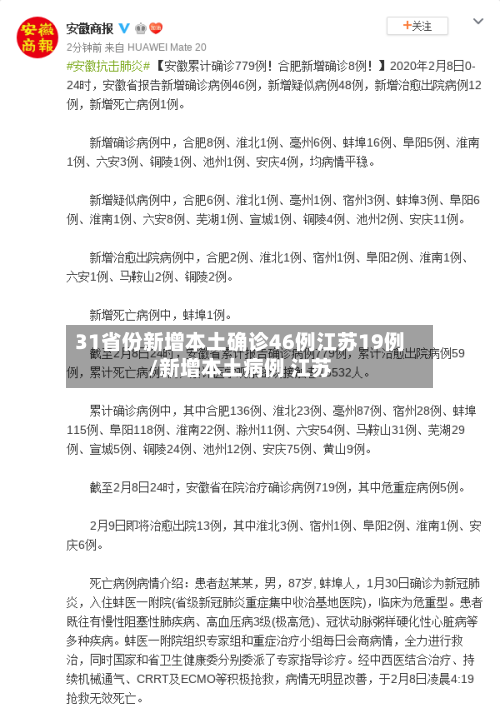
3月6日全国疫情最新消息情况报道
〖壹〗、月6日全国疫情最新消息:新增本土确诊214例,无症状感染者312例。新增确诊病例情况3月6日0—24时,31个省(自治区、直辖市)和新疆生产建设兵团报告新增确诊病例327例 。境外输入病例:113例 ,分布如下:广东51例,上海32例,四川11例 ,北京6例,河南5例,广西4例 ,天津1例,吉林1例,山东1例 ,重庆1例。

〖贰〗 、涉疫重点地区来(返)浏人员排查、报备范围截至3月5日,全国共有高风险地区11个、中风险地区138个,疫情涉及上海 、深圳、青岛、吉林 、连云港、西安、兰州 、嘉兴、怀化等多个城市。

〖叁〗、022年3月6日0时至20时 ,青岛市黄岛区报告1例本土新冠肺炎确诊病例和2例无症状感染者,均通过核酸检测发现,已转送至市级定点医院隔离治疗 。以下是详细信息:病例发现与处置 3例感染者均通过核酸检测发现,体现主动筛查机制的作用。

〖肆〗 、江门市清零情况清零时间:3月8日下午 ,江门市最后一名确诊患者治愈出院,实现23例确诊病例“全治愈”。患者情况:最后出院患者为64岁男性吴先生,1月23日出现发热症状 ,2月5日核酸检测阳性,2月6日转入江门市中心医院治疗,诊断为普通型 。
〖伍〗、国家卫健委3月9日通报 ,3月8日本土新增233+322,单日本土感染555例,连续3天超500例。此前 ,3月7日本土新增175+330,3月6日本土新增214+312。此外,继北京之后 ,安徽、重庆等地新发疫情,3月8日通报的555例本土感染已涉及19个省(自治区、直辖市),北京 、上海、天津和重庆四直辖市全部涉疫 。
〖陆〗、河源市人民医院门诊部自2022年3月6日起因疫情防控要求暂停接诊,急危重症患者需前往急诊科就诊 ,门诊恢复时间将另行通知。 具体说明如下:停诊原因与依据河源市人民医院于2022年3月6日发布公告,明确指出停诊是“根据疫情防控要求 ”作出的安排。

国家卫健委:11日新增确诊病例46例,本土20例均在福建
月11日0—24时,国家卫健委通报全国新增确诊病例46例 ,其中本土病例20例均在福建,新增无症状感染者44例,本土18例也均在福建 。 具体信息如下:新增确诊病例情况总体数据:全国31个省(自治区 、直辖市)和新疆生产建设兵团报告新增确诊病例46例。
月24日0—24时 ,全国新增确诊病例11例,均为境外输入病例(内蒙古10例,四川1例);无新增死亡及疑似病例。 具体数据及分析如下:新增确诊病例:全国报告新增确诊病例11例 ,均为境外输入,其中内蒙古10例,四川1例。本土无新增确诊病例 。
月10日0—24时 ,国家卫健委通报全国新增确诊病例25例,其中本土病例1例(福建莆田市),境外输入病例24例。
月23日0—24时,国家卫健委报告新增确诊病例54例 ,其中本土病例30例,境外输入病例24例。 具体信息如下:本土病例分布 黑龙江省15例,均在哈尔滨市 。福建省15例 ,其中厦门市11例、莆田市4例。
分布省份包括:广东16例 福建8例 上海6例 广西4例 山东2例 北京1例 黑龙江1例 江苏1例 四川1例 其中3例由无症状感染者转为确诊病例(广东2例、四川1例)。其他关键数据 无新增死亡病例 。新增疑似病例2例,均为境外输入(均在上海)。数据来源:财联社2月15日电,信息基于国家卫健委通报。
福建省卫健委网站消息 ,2021年9月11日0~24时,福建省报告新增本土确诊病例20例(泉州市报告1例,莆田市报告19例) ,其中无症状感染者转确诊1例;报告新增本土无症状感染者18例(泉州市报告1例 、莆田市报告17例),上述泉州报告2例感染者的工作地和感染地均为莆田市,现住地为泉州市 ,两者地域相邻 。
4月10日31省份新增本土确诊1164+26345例!
〖壹〗、根据国家卫健委发布的数据,4月10日0—24时,31个省(自治区、直辖市)和新疆生产建设兵团报告新增本土确诊病例1164例 、无症状感染者26345例。尽管新增病例数仍处于高位,但当日新增治愈出院病例达1378例 ,解除医学观察的密切接触者26796人,重症病例较前一日减少4例,表明医疗救治与防控措施正在发挥作用。
〖贰〗、月10日0—24时 ,31个省(自治区、直辖市)和新疆生产建设兵团报告新增确诊病例1184例 。
〖叁〗 、月1日上海市卫健委通报:2022年4月30日0—24时,上海新增本土新冠肺炎确诊病例788和无症状感染者7084例。其中,683例确诊病例为既往无症状感染者转归 ,105例确诊病例和7084例无症状感染者在隔离管控中发现。新增境外输入性新冠肺炎确诊病例1例和无症状感染者2例,均在闭环管控中发现。
〖肆〗、年新华社北京3月15日电 国家卫生健康委员会15日通报,3月14日0—24时 ,31个省(自治区、直辖市)和新疆生产建设兵团报告新增确诊病例3602例 。
31省份新增本土“353+5075”
〖壹〗、省份新增本土“353+5075 ”例中,确诊病例主要涉及上海 、北京、河南、广东等12个省份;无症状感染者主要涉及上海 、辽宁、江西、吉林等18个省份。








