荣耀世界
-
31省新增本土143例(31省新增本土61例 本土)
国家卫健委:23日新增本土“18+26”月23日0—24时,全国新增本土确诊病例18例,新增本土无症状感染者26例。具体数据及情况如下:新增本土确诊病例18例地区分布:内蒙古14例,上海2例,北京1例,广东1例。无症状感染者转确诊:含13...
-
乌鲁木齐蓝牌皮卡限行/乌鲁木齐市区皮卡车可以行驶吗
皮卡是蓝牌吗能进城吗成都蓝牌皮卡能否进城要根据具体情况而定。根据最新的《成都市机动车限行管理办法》规定,成都蓝牌皮卡只有在满足以下条件的情况下才能在限行时段内进入城区:驾驶人条件:驾驶人在乘坐该车辆全程境内,且持有有效的《成都市机动车限行...
-
郑州疫情的最新消息/郑州疫情最新资讯
郑州发布99号通告:调整封控管控区域〖壹〗、月18日起,郑州地铁5号线市第二人民医院站恢复正常运营服务。恢复运营依据:根据《郑州市新冠肺炎疫情防控指挥部办公室关于调整封控管控区域的通告》(2022年99号),市第二人民医院站解除临时管控措...
-
新型冠状病毒山东(新冠 山东)
全公开!山东通报21例疫情案例具体情况〖壹〗、病例1:24岁男性,黄岛人,1月10日赴武汉出差,11日返青,21日发热,23日确诊隔离。密切接触者12人,无异常。病例2:李沧区41岁男性,1月13日赴武汉,14日返青,16日发热,21日确...
-
31省区市新增108例(31省区市新增105例)
31省区市新增本土“1366+11771”是怎么回事,这是咋情况?〖壹〗、省区市新增本土“1366+11771”表示4月3日0—24时,31个省(自治区、直辖市)和新疆生产建设兵团报告新增本土确诊病例1366例,新增本土无症状感染者117...
-
【大阪哪个学校好,大阪哪个学校好就业】
大阪有哪些中学大阪有以下中学:大阪市立中学大阪作为大阪府的首府,拥有众多公立中学。这些学校通常在本市内广泛分布,为大阪的市民提供了良好的教育资源。其中包括有大阪市立中学校、大阪府立中高等学校等。这些学校都以其优良的教育质量和学术水平而闻...
-
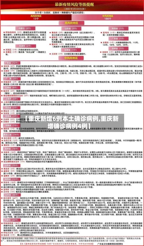
【重庆新增6例本土确诊病例,重庆新增确诊病例4例】
重庆防疫政策最新消息〖壹〗、重返咐庆最新防疫政策具体如下:出重庆-:『1』正在隔离观察中的租顷密切接触者、居住在高风险区或临时管控区的人员冲型誉、所在社区7天内有阳性感染者的人员暂不离渝。〖贰〗、解除时间:5月24日20:30措施:上述...
-
去金店买黄金千万别买三种金/去金店买黄金千万别买三种金好吗
去金店买黄金千万别买三种金(去金店买黄金千万别买三种金金店三种黄金...去金店买黄金千万别买以下三种金:3D硬金硬度高但易损坏:3D硬金虽然硬度高、重量轻且款式新颖,但由于其结构特点,一旦受到外力冲击容易损坏,维修成本较高。溢价高:一...
-
印度外资投资2024/印度外资投资规模
印度证券市场现状025年10月,印度证券市场呈现出外资大幅流出与指数高位徘徊并存的复杂态势,其整体表现受政策预期和资金流向的影响颇为显著。外资流动情况1)截至2025年10月27日,外国投资者已从印度股市撤出超过170亿美元,印度成为亚洲...
-
新一轮疫情波及19省份49市/新一轮疫情波及11省份22市
疫情波及20个省份!多少人的考研受到了影响?〖壹〗、近来没有确切数据表明有多少人的考研受到直接影响,但疫情可能导致少数考生因“健康码”问题无法参加考试。具体分析如下:整体考试安排大概率不受影响当前疫情虽波及20个省份,但病例数较去年显著减...